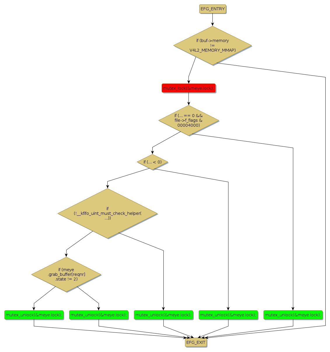
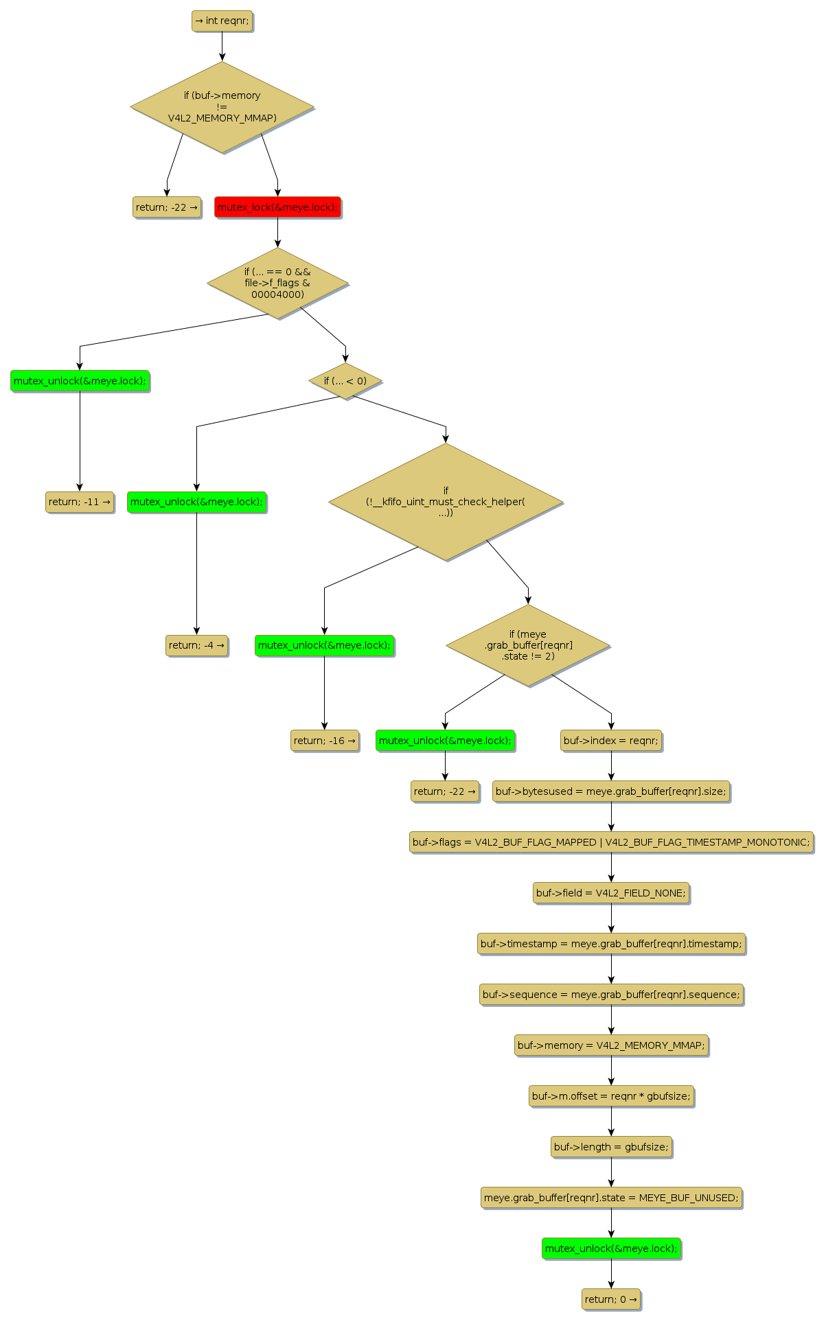
Instance Verification Kit (IVK)
mutex lock @ [36989+23+/linux-3.19-rc1/drivers/media/pci/meye/meye.c]
Instance Signature: lock
|
The Matching Pair Graph:
|
|
Function Name
|
Control Flow Graph (CFG)
|
Events Flow Graph (EFG)
|
Source Correspondence
|
|
vidioc_dqbuf
|
|
|
[36849+12+/linux-3.19-rc1/drivers/media/pci/meye/meye.c]
|